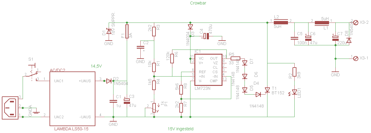
Om bij een defecte voeding de aangesloten apparatuur te beschermen, zijn er diverse mogelijkheden.
O.a. TVS en zener diodes en een crowbar schakeling.
Een crowbar schakeling sluit de uitgang kort bij een bepaalde spanning. De voeding moet dus een
stroombeveiling zoals een smeltveiligheid hebben.
In bovenstaande schema kan C2 gebruikt worden om de crowbar niet op snelle transients te laten
reageren.
Onderstaande foto laat linksonder op de print de crowbar zien.
De foto is een uitgebreidedere voeding dan bovenstaand schema.
Crowbar
Forumregels
Plaats hier je bouwsels. Gebruik gerust de bijlagenfunctie van dit forum om bijvoorbeeld foto's en schema's toe te voegen. ATV (amateur televisie) bouwprojecten kun je beter in het ATV subforum plaatsen.
Plaats hier je bouwsels. Gebruik gerust de bijlagenfunctie van dit forum om bijvoorbeeld foto's en schema's toe te voegen. ATV (amateur televisie) bouwprojecten kun je beter in het ATV subforum plaatsen.
